深圳市优九跨境物流创始人凭借敏锐的商业嗅觉,两度精准把握市场机遇实现创业突破。公司聚焦亚马逊跨境物流增量市场,通过规模化运营与客户让利策略构建竞争力。销售端创新应用探迹AI批量触达精准客群,驱动业务每月稳定新增20余订单,并加速布局全国市场。
品牌导览
深圳市优九跨境物流有限公司(以下简称:优九物流)是一家以多式联运和运输代理业为主的有限责任公司,专注于国际货物运输代理,提供海运、公路、航空等多式联运服务,并深耕英国专线,拥有英国海关监管仓、卡车车队及独立海外仓。公司秉持“九层之台,起于累土”理念,致力于打造跨境电商物流行业品牌。

01 跟有结果的人学习 两度踩中创业风口
很多年后,优九物流创始人刘总偶尔还会想起来17岁时的夏天,那年高考他考进湖南工业大学读机械,离开了老家的小镇,走向一个完全未知、却充满可能性的彼岸。毕业后刘总进入三一重工工作,当外贸的春风悄然吹起,他毅然脱下熟悉的工装,一头扎进了充满未知的商海,恰逢外贸风口,几经沉浮,他终于用汗水浇灌出人生的第一桶金。
刘总也没想到,第二次创业来的这么快,做外贸期间他看到跨境物流巨大的生意机遇,面对完全陌生的领域,他像一块干渴的海绵,近乎贪婪地汲取知识,在堆积如山的报关单和货柜数据中敏锐地捕捉着未被满足的市场痛点,和合伙人开始做物流生意。疫情期间,优九物流团队依托前期打下的坚实基础和快速应变能力,精准地抓住了这波“混乱中的机遇”,调度运力、打通关卡,从困境中开辟出一条高速增长的航道,公司年营收从百万级一路狂奔至八千万元。
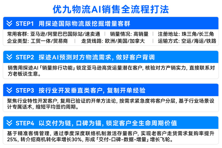
刘总深知,在“一公斤一块钱”的内卷环境下,扩大客户基数是关键,他在销售上的学习也从未停止,持续在为销售人员挖掘更好的开单工具。当他了解到探迹物流版后,发现无论是客群契合度还是数据精准度都能很好满足团队当下的拓客需求,果断决定合作,用AI实现销售转型。

02 用AI规模化拓客 抢抓爆款增量
刚做物流那会,生意基本靠亲朋好友介绍,缺少一个能主动开拓的路径,现在优九物流销售可以通过探迹跨境物流客群针对性筛选走货欧洲、美洲的商家,转化率高了很多,平均一个月通过探迹新增二三十个新客户,出去陌拜还可以用地图拓客查验下这栋楼或这个园区有哪些匹配的客户,从而更精准上门陌拜,出差外地时还能顺便签单,电销团队能拓展全国客户直接线上成交。

在踩了一些坑之后,团队慢慢了解到客户质量的重要性。亚马逊跨境物流目前占到优九物流业务的80%以上,为了更快锁定近期店铺出现爆款的客户,优九物流销售会用探迹物流版查看当下BSR销量排行,根据商品类目找到自己能够运输的品类,这些企业实力强劲、货量稳定,即使对方有稳定合作的供应商,未来也有机会合作。随着过去几年业务规模的扩大,团队人员也在不断增加,从最开始的2个人,到现在的50余人,跨行6年,他将业绩规模做到8千万。
03 保持学习热情 关注个人成长
不管做哪一行,学习这件事情贯穿始终,现在刘总也经常参与一些线下学习活动,多跑跑交交朋友,“有时在电梯里搭把手可能客户就来了,也可能某场学习交流活动就知道了一个风口,朴素的方法有时是最管用的。”最近他刚参与了探迹的总裁工坊活动,结束后还和同组学员相约聚会,收获了志同道合的伙伴。
毕业后的第一家公司的企业文化深深影响着他,刘总回忆道,“先做人后做事,所以我自己做企业也会关注个人要性,以及团队每个人的成长”。给予销售开单工具、给他们定好学习成长路线,在他看来,团队优秀生意规模才能逐步扩大。
面对市场整体收缩,刘总并未固守老客户阵地,而是果断组建新客攻坚团队,主动开辟增量市场。 在平台策略上,除了亚马逊等传统电商,他更敏锐地将目光投向TikTok、TEMU等新兴电商平台,积极布局未来增长点。“保持学习,边走边解决问题。”

刘总总结增长经验道:“选对行业事半功倍,同时坚持产品和服务质量,做好市场判断并合理利用探迹AI,保证业务成长。”从湖南到深圳,从机械到外贸再到物流,凭借着这一战略定力,他多次带领团队从困境中突围,在危机中寻觅生机,做到将企业命运牢牢掌握在自己手中。
